70岁,他在北大课堂旁听
2024年10月24日的一个普通的下午,关海庭走进北大理科教学楼,坐在教室的最后一排。他倾身向前,手攥纸笔,为15分钟后的“中国近代史纲要”做听课准备。
秋日的光透过窗照得身上暖意融融,熟悉的讲台和求知若渴的年轻面孔,仿佛回到39年前关海庭第一次在北大讲课的那天。
唯一不同的是,角色互换,他变成了教室里年龄最大的“学生”。
北大听课者中的“神秘人”
就在前一天,开云电竞平台官网首页教授关海庭刚刚度过自己的70岁生日。不过,对于他所在的“北京大学老教授本科教学调研组”来说,“70岁”只是年龄的平均数。这群奔波在学校各个课堂之间的“老教授”们,由北大退休教师组成,每学年旁听1000余门次的本科生课程。
“听课”是老教授本科教学调研组重要的日常工作。关海庭曾经在开云电竞平台官网首页开设10年的本科生基础课“中国近现代政治发展史”,正是眼前这门本科生通选课“中国近代史纲要”的“政管专业版本”。因此,置身于此时的课堂,他所熟悉的不仅是充满年轻本科生们的实体空间,更是正在和即将讲授的知识内容。像关海庭一样,调研组36位来自人文社科和理学工学各类专业的老教授们以自身专业作为“本科教学调研”的基点;而学识和经验,则形成了他们对于课程评价的基本判断力。

关海庭老师在旁听课程
授课效果不尽理想的课程,是对教师的巨大考验。老教授调研组希望能够帮助这些老师“破局”。长达数十年的授课经验让他们深知坚持和日积月累的意义,课程的教学体系、教材教案、授课风格等都是在“反思”“摸索”和“坚持”中最终成熟定型的。因此,面对教学方法尚未成熟的老师,老教授们会热切给予鼓励:“不断改进,一步一步来。”看着讲台上的老师,老教授们仿佛还能依稀望见自己当年从教的面影。正是这种共鸣和感同身受,让他们多了一份支持和理解,并且迫切希望把自己的教学心得传递给后辈教师学人。
不过,老教授调研组的工作风格虽然温和,却并不温吞。作为组长,关海庭不仅鼓励其他成员根据自己的兴趣旁听课程,而且倡导“不留情面、实事求是指出问题”。对于授课过程中确实存在的需要改进之处,老教授们会单刀直入地指出,并且主动进行教学实操“传帮带”,以促进新生代北大教师的教学方法改进和教学效果提升。大到授课环节的设计,小到板书的安排,老教授们都会给出详细的改善建议。比如,“在每节课开始前,应该适当对上次课的内容要点进行总结和温习,这样,两次课的内容可以比较顺畅地衔接起来,知识才能构成体系。”这样微小却重要的“规范”形成于一次次细节打磨,最终将一堂内容丰富、充实精彩的课堂呈现给学生们。
两辈北大老师的相互照见
《中国近代史纲要》课程的主讲老师裴植是北京大学马克思主义学院助理教授、研究员,也是关海庭的“学生辈”。看到坐在教室里的关老师,他在感动之余,不免感到一些紧张。

裴植老师在授课
课间和课后,关海庭来到讲台前,两人对课程展示的环节设置安排等问题进行讨论,他还对如何发挥学生的主体性、使学生能够充分展示自己所学提出了一些自己建议;同时,他也认为裴植老师对于经济基础问题的分析“非常精彩”,而能够在知识讲授中贯穿自己的历史观和学术思路,这也是关海庭十分认同的。
尽管拥有更加丰富深厚的资历和经验,但关海庭还是能从裴植等年轻学者身上看到源源不断的生长与创新点,而对此,他满怀信任与期待。


关海庭(左)和裴植(右)课间交流讨论
临走时,关海庭拍着对方的肩,笑着说:“当然了,我说得也不一定对。”虽然老教授们会利用课间与授课教师充分沟通,但他们并不愿意使用“督导”这个名字,而是充分尊重每一位老师的性格和教学方法,在与授课老师的交流中相互启发,也让他们彼此更加深刻地认识到“教”与“学”对于这所大学和每一个体的意义。
老师曾经是学生,此时的学生们,或许有朝一日也会承接教书育人的使命。关海庭还记得1986年自己为社会学系、哲学系和图书馆系上课,下课以后,意犹未尽的学生们会追着他一直提问,他索性带着这群年轻人到食堂一边吃饭一边聊天,他们中的很多人现在已经成为北大的教师,在这座园子里,把师生情谊延续成传道授业的接力。
知识和学脉在互动中传承,和谐融洽的师生关系也正是在这个过程中悄然筑成。教育的枝芽厚植于无数北大人守护滋养的土壤,继往开来,生生不息。
为了共同的使命和爱
如何上好一门课?这不仅是作为大学老师的基本功,更是教书育人的使命所系。走出教室,这些责任心强、工作认真负责的老教授们在课后更是下足了心力。针对随堂听课中发现的问题,团队内部经过反复讨论商定,完成“课后作业”。尽管北京大学的本科生基础课有着深厚的历史与优良传统,不过,也存在着亟待解决的问题。从教者到听者,老教授们以他们特有的角度进行梳理和分析,并将这些观察总结为一份份综合调研报告。

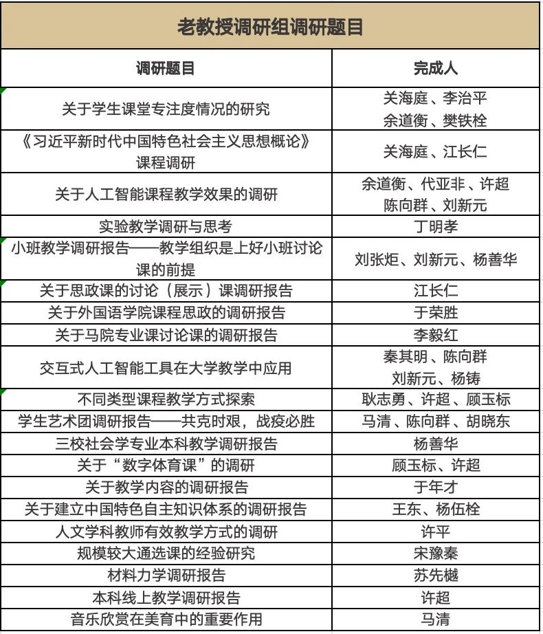
“老教授”是一种经验和年齿的称号,但从未禁锢他们敏锐的洞察力。在旁听课程的过程中,捕捉和思考新的教学发展动向,也始终是老教授们的重要目标。交互式人工智能在大学教学中的应用,引起了秦其明、陈向群、刘新元、杨铸四位老教授的兴趣,他们通过旁听信息科学技术学院本科生专业必修“人工智能引论”课程、访谈和问卷调查等方式,对课程教学设计、教学实施等环节中交互式 AI 工具的使用提出了很多思考和建议。
“北大有如此多优秀的学生,这就是我们工作的最大动力。”无论是任教时,还是投身于老教授调研组,“学生”始终是他们心之所系。关海庭、余道衡、李治平、樊铁栓、陈向群五位老师,则一同研究如何抓住学生的“心”。他们通过实地听课、访谈和问卷等方式调研发现,教学设计和内容都直接影响着学生的课堂专注度:基本的概念、定义应该讲,更重要的要唤起学生的兴趣和获取知识的方法。内容的组织,既要体现基础性,也要体现前沿性和方法性。
而作为从教多年的经历也让他们明白,教育不仅仅是传授知识,更是点燃思想的火花:“老师要有激情,才能带动学生的热情。”不仅重视老师“准备讲什么”,而且关心学生“想听什么”,两者都得到满足,才会收获一个学生有获得感和参与感、老师教学目的顺利实现的课堂。
这样具体、切实的建议正是老教授调研组独到之处。长久的教学积累,才能得出会心的经验;而由此凝结成的建议和提案,则真正能在教学实践中得到呼应。江长仁老师对北大马克思主义学院开设的思政课进行了调研,并且尝试将讨论课作为改变传统教学模式的突破口。他强调,“讨论课一定要预留10-15分钟由主讲老师点评。学生渴望得到老师的指点,老师深层次和理论高度指导,将使学生终身受益。”
每份报告都达万余字,却并不是空泛而谈,而能有的放矢、落到实处,真正解决实际教学中的问题。丁明孝教授关注生命科学学院的实验课教学,作为《细胞生物学实验指南》《细胞生物学》等教材的组织编写者,丁明孝在先后听取近二十门实验教学课并前往全国部分高校调研的基础上,指出目前实验教学存在操作性验证性内容偏多、综合性探索性内容偏少的问题,并且提出了加强综合性设计性实验设计的建议,其中凝聚着对后辈学人、对教育事业的关切与热心。
从教学一线到教学研究,他们所希望的,是成为推动师生之间自由交流的那双手,在老师和学生之间架起一座沟通无碍的桥。“确保每位学生都能享受到高质量的本科教育”,让学生们真心地参与到课堂之中,这也是自1996年成立近30年以来,老教授调研组始终坚守的初心。
北京大学艺术学院马清老师自参与调研组以来,积累了几本厚厚的听课记录
在北京大学老教授本科教学调研组的成员们看来,北大的教育传统,正是在重基础和创新之间、自由和严谨之间,取得最恰当的平衡。对学生的爱、对课堂的爱、对北大的爱,让这些古稀之年的老师们奔走穿梭在各个教室之间:
把北大的传统健康地一代一代传承下去。
灵感是电光石火,而学脉则需要绵延相传。让责任与热爱、经验与精神在一代代北大学人之间流贯不息,是这些“银龄旁听生”们最大的心愿。
北京大学老教授教学调研组
为加强对本科教学工作,完善教学质量监控体系,强化教学检查与教学评估力度,全面提高教学质量,学校设立北京大学老教授教学调研组。老教授本科教学调研组是学校本科教学监督和检查工作的专家组织,是学校教学质量保障体系的重要组成部分,由教务长直接聘任和领导,教务部作为直接联系单位。

来源|北京大学融媒体中心、北京大学教务部
采访丨尹乐怡、隋雪纯
文字丨尹乐怡、孙小婕、隋雪纯
排版丨吴卓忆责编丨郭雅颂
阅读次数: