从“去行政化”到“再行政化”:机关事务管理体制变迁研究(1983至今)
本文试图回顾机关事务管理体制在改革开放后近四十年的变迁历程,对这一体制变革的阶段性特征进行探讨。将这一体制变迁梳理为“去行政化”和“再行政化”两个阶段:“去行政化”指改变行政机制在机关事务管理,尤其是在后勤服务供给和保障中的各个方面都挥决定性作用的旧格局;“再行政化”指将分散的管理权限集中起来,将涉及机关事务的职能纳入国务院机关事务管理局,对机关事务进行全链条、全环节的自上而下的管理。从1983—1997年,是机关事务管理“去行政化”阶段,体制上表现为生产服务职能的剥离和机构的精简与调整; 从1998年至今,机关事务管理体制进入以“再行政化”时期,表现为管理职能的强化。
朱 萌,开云电竞平台官网首页博士后、国家治理研究院助理研究员;
王浦劬,北京大学国家治理研究院院长、开云官网AC米兰赞助商教授。
关注政府自身的结构调整和职能优化是公共管理领域研究的热点,而目前的研究主要集中于政府整体的机构改革,对专门制度的研究多见于财政体制、政党体制等,对作为为政府机构正常运转所提供物质资源和服务保障的机关事务管理部门及其体制变革的研究却始终没有纳入学界的视野。作为行政管理的重要组成部分,机关事务管理旨在对机关的财政资源、实体设备资源、技术资源、信息资源和人力资源等进行理性配置和组织”,目标在于用较少的成本为政府提供最优服务。机关事务管理体制的完善既关系到政府工作的效能,同时也体现着政府在社会公众中的形象。现阶段,机关事务保障的立法工作正在进行,如何在社会主义市场经济的背景下完善政府内部运营的相关制度已成为改革的重点。明晰体制变迁的脉络是研究的基础,也是未来体制顶层设计的前提。本文旨在分析改革开放后机关事务管理体制的变迁历程及阶段性特征,作为制度转型的参考。
机关事务是行政管理的一部分,与社会公共事务相对应。政府为社会提供公共服务,但政府自身也需要生活服务和政务服务。当政府所提供的服务用于满足自身需求时,就是机关事务。具体来说,机关事务包括机关经费管理、机关资产诸如公务用车、办公用房的管理,以及后勤服务的提供。从1983 年国务院机关事务管理局职能机构的调整至今,正值我国政治和经济体制的转型,机关事务管理体制的演化展现了政治作为时空约束下的结构化过程,凸显了不同权力之间的联合与冲突在制度变迁中的作用。理解机关事务管理制度自改革开放四十年间的变迁,也是理解我国政府机构改革的一个切入点。
目前涉及对改革开放后机关事务管理变迁的研究较少,主要分为两类,一是不划分历史阶段,只简单罗列改革开放后机关事务变革发生的领域及其转型。如《中国特色机关事务管理改革发展40年》一文认为,改革开放后,机关事务管理的改革主要涉及后勤服务社会化、党政机关自身廉政建设、经费管理、集中统一管理方式这四方面的变化。二是将机关事务改革历程看作一个政治过程,将这一过程大致划分为改革的政策制定、政策实施和政策调整三个阶段,并逐一描述。如郭济( 2010 ) 对1978—1997年机关后勤的发展历程分为三个阶段,1978—1983年是“解放思想、探索改革”阶段,也可以看作是“局部改革”阶段,机关后勤管理改革主要发生在部分中央部委的后勤部门; 1983—1992年是“明确方向、启动改革”阶段,国家以政策文件的方式落实全国范围的机关后勤社会化的改革方向; 1992—1997年是“建立体制、推进改革;打破封闭、扩大交流;创办刊物、研究理论”的阶段,涉及的内容包括机构设置、职能转变、对外交流和创办刊物等。彭宗超、曾学华、曹峰( 2019 )也将改革开放后的机关事务管理体制分为三个阶段: 1978—1992年的探索阶段,包括制定法规、对外交流考察; 1993—2004年的全面实施阶段,涉及机构与职能的转型,2005年至今为法制化建设阶段,机关事务立法小组成立,机关事务开始走向法治化道路。因具体论据存在差异,两篇文章阶段性划分的时间节点略有出入。丁煌、李雪松( 2020 ) 认为,从1981至2012年,是机关事务管理从“后勤服务型”向“运行保障型”转变的肇始,从2012年至今,是这一转型的深化。
上述研究对机关事务的改革历程做了较为清晰的描述,同时为后续研究提供了丰富的素材。但机关事务涉及的内容庞杂,包括体制、机制,以及诸如资产管理、经费管理、后勤服务、公共机构节能、标准化、信息化等具体事务性工作,以往的研究只是笼统地对“机关事务”及其变迁进行宏观描述,并没有对单一内容的转型进行专门分析。本文仅对机关事务管理体制的变迁进行专门研究。文章以1983年至今中央层面发布的与机关事务管理相关的政策文件为定性研究的基础材料。此外,文章还查阅了相关的文献汇编:《机关事务管理法律法规汇编》《国务院机关事务管理局大事记( 1950—1995) 》《机关事务管理条例释义》《中国共产党组织史资料( 附卷一) 》,以及报纸和杂志。
(一)概念界定
对体制变迁的分析需要从体制本身的内涵入手。关于“体制”,一般来说,有三种解释:“第一种解释是将‘政治体制’等同于‘政治制度’,指统治阶级为实现其阶级专政的工具,包括国家的政体、结构形式、选举制度等。第二种解释认为‘政治体制’的概念高于或大于‘政治制度’。‘政治体制’包括国体,而‘政治制度’通常不包括国体。苏联理论界甚至把‘政治意识’归入‘政治体制’的范畴。第三种解释认为‘政治体制’低于或小于‘政治制度’,社会制度分三个层次:核心层次为社会性质或根本制度,中间层次为法定权限在系统内的分配方式,外层次是法规细则。‘政治体制’属中间层次”。本文采用关于体制的第三种解释,体制即政府部门之间、各级政府之间如何进行权力配置、划分行政职能。故而,体制主要涉及职能和机构的设置两大部分。所谓机关事务管理体制,就是机关事务管理中不同主体的权力分配方式,具体而言,也包括机构设置和职能配置两部分。鉴于篇幅所限,本文聚焦于中央政府层次,侧重国家(国务院) 机关事务管理局的改革。
职能是一个与公共权力、公共责任密切相关的概念。职能问题的核心价值点在于回答公共主体“应该做什么”的问题,也是明确其“不应该做什么”的问题。具体来说,职能是相关政治权利主体按照一定的规则,经由一定的过程,通过多种表达形式实现彼此价值观念和利益关系的契合,从而赋予国家行政机关在广泛的国家政治生活、社会生活过程中承担的各种任务的总称。在不同的历史时期,职能有不同的规范和特点,一方面,在客观上它会随着国家的政治发展而变化; 另一方面,在主观上会随着人们对国家或政府的再认识而发生变化。机构是职能的载体,具体包括定位、数量、管理层次、管理幅度、分工关系等。对于行政体制改革来讲,职能转变是前提,在职能确定后对政府机构进行调整; 机构改革是结果,机构改革后,才能让政府转变职能落到实处。本文从“职能- 机构”这一分析体制的基本概念入手,梳理机关事务管理体制的变迁。
(二)分析框架
自1983年至今,机关事务管理体制的发展可以分为两大阶段,本文将其概括为“去行政化”和“再行政化”。“去行政化”,指的是改变行政机制在机关事务,尤其是在后勤服务供给和保障中的各个方面都发挥决定性作用的旧格局。“旧格局”,指的是计划经济时代职能和规模各异的机关都有各自的机关事务管理部门,形成“机关办后勤、后勤办社会”的局面,机关职工的福利待遇均来源于机关事务管理机构提供的服务和所办经济实体的产出。机关事务部门既是后勤服务的生产者,同时也是管理者,既“掌舵”,又“划桨”。而“去行政化”就是将机关事务部门所办的经济实体从行政体制中剥离出去,在提供服务的过程中引入市场机制。与“去行政化”相对应的体制变革在职能和机构上体现为: 其一,职能转型,从生产服务职能向管理职能转化。随着后勤服务初步社会化的展开,机关事务管理制度从之前单一的生产服务职能向管理职能转变,减少了政府责任,节约了公共开支。其二,机构调整与精简,尤其是在后勤服务社会化开展之后,很多内设机构转变为直属事业单位或服务中心,使得政府规模得到了进一步压缩。这一阶段主要发生在1983至1997年间。
“去行政化”虽然实现了机关事务管理体制从生产服务职能向管理职能的初步转变,却因没有解决各部门对机关事务分散管理而引发了新的问题: 由于政府各部门都有各自的机关事务管理机构,负责各自的公务用车、办公用房、机关食堂等后勤服务,机关事务管理的权限分散在各个部门手中,导致政府机关事务标准不统一,部门各行其是,苦乐不均。尤其是在1993年,《国务院各部门后勤机构改革实施后意见》出台后,国家鼓励各部门创收、办公司,很多部门或出租房屋,或利用自身部门职能优势开源,甚至对外投资,一时间政府各机构的后勤部门办了很多公司,形成了难以触动的部门利益。在缺乏相应法律法规体系的情况下,监管不清晰,使得许多不良资产进入了后勤服务部门,出现了管理无序的情况。
为了解决上述问题,从1998年至今,机关事务管理体制开启了“再行政化”阶段。所谓“再行政化”,是为落实执行深化党和国家机构改革关于坚持优化协同高效,一类事项原则上由一个部门统筹、一件事情原则上由一个部门负责的精神要求,将分散的管理权限集中起来,其主要目的是将涉及机关事务的职能都收入国务院机关事务管理局,对机关事务进行全链条、全环节的自上而下的管理。如果说“去行政化”的本质是职能转型和机构精简,那么“再行政化”的本质就是行政体制内部的权力调整,即涉及机关事务管理的权力在不同政府机构中的再分配。与其相对应的机关事务管理体制的变迁表现为: 其一,管理职能的强化。进一步明确资产管理、经费管理、服务管理三大职能,并建立了相关规范,以适应“整体性治理”的趋势。其二,机构组织定位的变化,管理幅度扩展。将各类要素集中到机关事务管理局,实行统一资源调配、统一保障提供、统一管理监督。以法律的形式明确相关部门在机关事务管理领域的职能,形成机关事务主管部门集中统一管理、各部门负责日常运行保障、后勤服务逐步依托社会力量供给的运行机制,并加强与地方机关事务管理部门的联系(见表1) 。但需要说明的是,1998年后,机关后勤的市场化和社会化依然是大趋势,承接着第一阶段( 1983—1997年) ,并继续深化。文章所言的“再行政化”并不是否认这一趋势,而是强调在这一阶段,机关事务管理部门作为监管方,用法律手段对后勤服务市场化的规制和管理。

(一)职能转型
这一时期,机关事务的核心职能从传统的生产服务职能向管理职能转化,开启了现代机关事务管理的路径。这种职能转变首先从后勤服务企业化,即机关后勤服务部门脱离行政序列,行政部门、事业单位转制为现代企业,以及采取公共服务使用的付费制度( user charge)开始的:1983年8月23日,中央国家机关幼儿园补贴费改由家长双方单位负担。1983年9月,国宾招待处开始施行经营责任制的改革措施,对现行的管理体制进行改革,扩大各宾馆的经营管理自主权,对各宾馆实行以馆、科为单位的经济独立核算,以此为契机,推行宾馆的标准化管理。此后宾馆的改革不断前进,至1983年,首都宾馆申请编制775人,面向社会招生进行职业培训,结业时择优录取,实行合同制。1984年4月将国管局第一招待所确定为学习建国饭店的试点单位,尝试开展多种经营,也将国管局第一招待所从国管局接待处统收统支的管理办法中析出,开始实行事业单位按照企业经营,独立核算、自负盈亏的管理办法,以提高服务质量和管理水平,获取经济效益。同年3月,国管局开始了对内有偿服务和对外经营服务的改革探索,其中将接待处、国宾招待处合并成立接待服务公司,作为企业独立经营。同年6月,开始将中央国家机关招待所的客房和会议室进行分等论价,根据自己的实际水平制定了相应的收费标准。1986年11月制定了中央国家机关汽车队财务管理办法,对内进行服务的时候不得超过北京市统一租价的70%,对外服务按照北京市统一规定租价计费。1987年北戴河浴场对群众开放。至1986年国管局陆续明确下属单位的性质。4月专程召开会议明确行政司、服务司几个下属单位的性质,其中包括行政司交通处明确为行政单位、行政司汽车修理厂明确为暂列行政编制,服务司西山管理处明确为行政单位,服务司北戴河管理处明确为行政单位、服务司北戴河管理处所属中海滩宾馆列为行政编制。其中行政编制一般要求实行事业单位企业化管理的办法,独立核算,自负盈亏。7月国务院批准了《关于首都宾馆性质任务等问题的请示报告》,明确了首都宾馆的国有企业性质。此后,国管局的机构设置逐步形成了行政管理职能部门、经营服务型事业单位和国有企业的三大块组合结构。(见表2) 1992年开始注重后勤服务社会化后的管理问题。国管局与中编办联合印发了《国务院各部门后勤机构改革实施意见》,提出“后勤服务社会化改革不能单纯视为国家机关开办公司的改革,对于机关后勤部门脱离行政序列的后续问题解决、职能扩张均作出了规定,并要求按照‘企业化管理、商品化服务、市场化经营’的理念开始改革”。1993年9月,《国务院各部门后勤机构改革实施意见》(中编办[1993]33号) 提出机关事务管理体制改革的总体目标是适用国家政治体制和经济体制改革的需要,逐步建立有中国特色的、适应社会主义市场经济发展的、符合机关实际的后勤管理体制,逐步实现后勤服务社会化,并首次将机关后勤管理科学化与后勤服务社会化并列为机关事务改革的方向。

(二)机构调整与精简
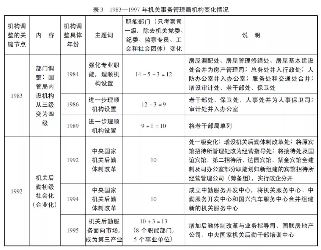
内设机构可以理解为组织内部的权力配置情况,这一时期内设机构的调整可以用“精简”来概括。具体来说,分为两个阶段。第一阶段从1983年至1992年,侧重于内设机构根据现有职能的调整。1983年10月20日,国务院机关党组批准了国管局《关于司和直属处级领导班子配备的请示》并任命了处以上干部。对于这次改革,田纪云副总理谈了改革意见,他说: “一、机构要做些调整;二、编制不能增加;三、层次不能增加;四、不能‘一刀切’,需要改的可以改,不需要改的可以仍保留处,至于干部可以用职称的办法解决。” 此后,国管局的内设机构由局、处、科三级变为局、司、处、科四级,一些职能相近的处室被合并列入同一个司级(如表3) ,强化了专业职能。
第二阶段是从1992年至1997年,机关后勤初级社会化后,国管局职能转变和机构调整,这一阶段内设机构变化的特点是: 司一级基本固定,处一级机构因社会化改革而由行政单位转变为事业单位或服务中心( 如表3) ,因而机构精简。1992年6月2日,经国管局全局职工讨论,提出《关于深化机关内部改革的意见》其中涉及内设机构改革的就有“按照行政职能与后勤服务职能分开的原则,将行政司的后勤服务单位和综合司所属宾馆、招待所划出,分别设立服务中心,促使其加强核算,增加活力,逐步向经济实体过渡,以逐步发挥经济司和综合司的管理职能”。1992年9月14日,为适应加快中央国家机关后勤体制改革工作的需要,对综合管理司的职能作如下调整: “一、增设机关后勤体制改革处。将原机关后勤服务管理处改为行业管理处。负责机关后勤服务行业的规划和食堂、车队、幼儿园等全额拨款、差额补贴服务单位的行政指导工作。二、将原宾馆招待所管理处改为经营指导处。负责宾馆、招待所、印刷厂、修理厂、修缮队等自收自支、企业化管理的后勤经营单位的经营指导工作。三、将接待处及国谊宾馆、第二招待所、达园宾馆、紫金宾馆全建制及司办公室部分职能划归新组建的宾馆招待所经营管理公司(筹备组) ,实行政企分开。机构调整后,综合管理司设: 办公室、机关后勤体制改革处、行业管理处、经营指导处、培训考核处。” 1993年4月17日,局党组会决定,成立中勤服务开发中心,为局属的自主经营、独立核算、自负盈亏、企业管理、具有独立法人资格的全民所有制事业单位。并且鼓励机关服务中心开展对外经营服务和兴办经济实体。1994年2月,为精简机构、理顺关系,适应机构改革的需要,局党组决定,将机关服务中心、中勤服务开发中心和国兴汽车服务中心合并组建新的机关服务中心。这样,国管局完成了机构调整,形成了行政机构、具有一些行政管理职能的事业单位、主要是服务职能的后勤事业单位和企业单位四大块的格局。(见表3)

(一)职能转变
如果说从1983—1998年职能转变的重点是政企分开和政府经济管理方式的合理化,有一种“去行政化”的倾向,那么这一阶段职能转型方向是加强宏观管理职能,是一种“国家回归”的倾向。
1998年,国务院办公厅发布第77号文件,印发了国务院批准的《国务院机关事务管理局职能配置、内设机构和人员编制规定》,其中职能调整规定: “其一,将原国家计划委员会管理的国务院有关部门行政用房的基建投资、公务用车购置和更新经费的职能,交给国务院机关事务管理局。其二,将有关部门分散建设中央国家机关部级干部住宅和部分国家公务员住宅的工作,交给国务院机关事务管理局集中建设和管理。”这说明机关事务管理局增设了管理行政性国有资产、公务用车和机关干部、公务员住宅的职能。1999年为适应部门预算制度改革,国务院机关事务管理局相应转变了中央国家机关行政经费的预算管理职能。2010年,国务院机关事务管理局进一步增设了推进、指导、协调、监督全国公共机构节能工作的职能。2012年6月,《机关事务管理条例》公布,明确了国管局负责拟定有关机关事务管理的规章制度,指导下级政府公务用车、公务接待、公共机构节约能源资源等工作,主管中央国家机关的机关事务工作等职责。《条例》还规定: “县级以上人民政府应当推进本级政府机关事务的统一管理,政府各部门应当对本部门的机关事务实行集中管理。在统一管理的方面,首先,要实现在同级预算单位的不同部门之间,在同一地区机关事务工作的基本制度和服务标准上的统一;其次,要制定统一的机关事务工作发展规划,统筹各类资源的配置和供给,努力为各部门提供标准一致、合理适度的保障资源和服务;再次,加强不同层级机关事务工作的联系,加强上级对下级的业务指导,并实施有效的监督。”随着2013年国务院机关事务管理局更名为国家机关事务管理局,2014年,国管局增加了承担全国人大机关、全国政协机关、各民主党派中央部级干部住房和公务用车管理工作。(见表4)

需要说明的是,随着市场资源配置地位的进一步提升,机关后勤服务依然保持着社会化和市场化的趋势,但这与本文说所的“再行政化”并不矛盾。文章的“再行政化”一是强调在后勤服务市场化的背景下,政府如何加强监管力度,从“划桨者”向“掌舵者”的角色转型;二是政府对机关事务的管理方式并不是改革开放前的行政手段,即物资的计划性调配和行政命令,而是加强机关事务的法治化建设,通过法律法规来规制,以保障机关资源的最优化配置。1998年,国管局和中编办出台《关于深化国务院各部门机关后勤体制改革的意见》,在进一步强调机关后勤体制改革要坚持服务社会化的方向,推进后勤服务商品化、市场化的前提下,提出要建立和完善结算制度以及建立政府采购制度,加强资产和财务管理,推进后勤单位自负盈亏(见表5) 。围绕政府购买服务改革要求,2014年,财政部等部门印发《政府购买服务管理办法(暂行) 》,在“政府履职所需辅助性事项”中指出“后勤管理等领域中适宜由社会力量承担的服务事项”,同时也规定了对购买服务的预算和财务管理,绩效和监督管理。国管局在《机关事务工作“十三五”规划》中也强调“向市场购买服务,机制要灵活高效,标准要规范严格,制定机关向社会力量购买后勤服务实施办法和采购合同参考文本,统一规范购买后勤服务的内容、标准、方式和程序等,指导和督促下级机关事务管理部门、同级部门按照规范化流程购买服务、优化服务、监管服务,开展绩效评价”。

(二)机构调整
理论上说,机关事务管理机构上的变化不仅体现在对机关内各种资源进行理性分配和组织,也包括在保障机关高效运行过程中所产生的政府间关系。基于此,1998年后,机关事务工作开始注重加强同级部门间和上下级机关事务管理部门间的关系,通过立法明确划分机关事务部门与其他相关部门的职责界限,即机构组织定位和管理范围上的变化。
1998年,国务院办公厅发布第77号文件,印发了国务院批准的《国务院机关事务管理局职能配置、内设机构和人员编制规定》,将内设机构调整为八个司,相较于1995年的机构设置,改变之处是将后勤体制改革与业务指导司和综合管理司合并为后勤改革与综合管理司,并增加中央国家机关人民防空办公室,因而从总数上并没有增减,但机构的设置更加全面。2012年,增加了资产管理司、公共机构节能管理司、政策法规司,机构设置上更加凸显了横向和纵向的管理职能。(见表6)

2013年3月国务院机关事务管理局更名为国家机关事务管理局,这说明国管局不仅负责国务院下属部委的机关事务管理工作,在此事还承担了对全国人大机关、政协机关、党委各部门机关事务的工作。同时也说明为了解决横向部门后勤管理碎片化的问题,相关职能集中到国管局,开启了机关事务管理体制“横向集中化”的时期。
本文从机关事务管理体制的内部特点进行梳理,将其体制变迁划分为两个阶段: “去行政化”时期和“再行政化”时期。从所得结论来看,这一变迁与国家治理体系现代化的脉络呈现出同频共振的态势。改革开放初期,机构改革侧重于适应经济体制变迁,精简机构与转变职能;其后,法治政府的提出,规范政府行为成为主线。由此可见,机关事务管理体制是国家治理体系的一部分。一方面,它为国家各部门及其公职人员提供物质保障,在整个国家治理体系正常运转中发挥着重要作用;另一方面,机关事务管理体制的定位和发展应该与国家治理体系现代化建设同步,现代机关事务应该符合现代国家治理的标准和要求,保障机关高效运转,实现财政资金节约和服务水平的提升。
我们认为,现阶段对国家机关事务管理体制而言,还处于“再行政化”阶段。除体制外,国家机关事务管理局也从机制层面强化其管理职能。一方面,在体制层面,正在推进的《机关事务保障法》通过立法的途径明确划分机关事务部门与其他相关部门的职责界限,合理界定机关事务部门与发展改革、财政、建设、国土等部门的职能边界,避免越位、错位、缺位等问题出现。另一方面,国家机关事务管理局正在通过机制建设,即政府管理方式、流程和技术设计等方面整合和扩大机关事务管理职能。例如,机关事务标准化建设: 2018年,国家机关事务管理局、国家标准化管理委员会向各省、自治区、直辖市和新疆生产建设兵团机关事务管理部门与标准化行政主管部门联合印发了《关于加快推进机关事务标准化工作的通知》。机关事务信息化建设:2020年7月,国管局与京东集团签署《机关运行保障数字化建设合作框架协议》,从机关运行保障数字化顶层设计、平台建设、智慧升级等方面,积极推动机关事务治理理念创新、技术变革、模式重塑、效能提升。机制在社会科学领域里指的是在体制各个部分存在的前提下,协调各个部分之间的关系以更好地发挥作用的具体运行方式。也就是说,体制必须通过一定的机制才能有效运行和更好地发挥作用。无论是标准化还是信息化建设,都是强化机关事务集中统一管理职能的手段和方法。然而,不得不承认的是,对于政府各部门而言,推进机关事务的规范管理,尤其是对资产购置、购买服务标准和流程的规范会触动其部门利益,机关事务管理体制的进一步优化虽是撬动下一步行政体制改革的杠杆,但其艰难性也是不言而喻的。
(注:原文刊载于《云南大学学报(社会科学版)》2021年第4期,注释从略。)
阅读次数: